Main Content

TextBox

Text box annotation on figure

  • Text box annotation with the words “My text”

Description

Draw a text box annotation anywhere on a figure. Set properties of a TextBox object to control its appearance.

Creation

Create a text box annotation on a figure using the annotation function.

annotation("textbox",String="My text")

Alternatively, create a text box annotation by clicking the figure and selecting Text Box in the gallery on the Figure tab.

Properties

expand all

Text

Text to display, specified as a character vector, cell array of character vectors, string array, categorical array, or numeric value. Specify a value according to how you want the text to appear. This table lists the most common situations.

Appearance of TextDescription of ValueExample
One line of text Character vector or 1-by-1 string array.

str = 'My Text'
or
str = "My Text"

Multiple lines of textCell array of character vectors or a string array.

str = {'First line','Second line'};
or
str = ["First line", "Second line"];

Text that includes a numeric variableArray that includes the number converted to a char array. Use num2str to convert the value.

x = 42;
str = ['The value is ',num2str(x)];

Text that includes special characters such as Greek letters or mathematical symbolsArray that includes TeX markup. For a list of supported markup, see the Interpreter property.

str = 'x ranges from 0 to 2\pi'

Note

  • The words default, factory, and remove are reserved words that do not appear in text when quoted as normal characters. To display any of these words individually, precede them with a backslash, such as '\default' or '\remove'.

  • If you specify this property as a categorical array, MATLAB® uses the values in the array, not the categories.

  • If you specify text that contains only a numeric value, the value is converted using sprintf('%g',value). For example, 12345678 displays as 1.23457e+07.

Text color, specified as an RGB triplet, a hexadecimal color code, a color name, or a short name. The default value of [0 0 0] corresponds to black.

For a custom color, specify an RGB triplet or a hexadecimal color code.

  • An RGB triplet is a three-element row vector whose elements specify the intensities of the red, green, and blue components of the color. The intensities must be in the range [0,1], for example, [0.4 0.6 0.7].

  • A hexadecimal color code is a string scalar or character vector that starts with a hash symbol (#) followed by three or six hexadecimal digits, which can range from 0 to F. The values are not case sensitive. Therefore, the color codes "#FF8800", "#ff8800", "#F80", and "#f80" are equivalent.

Alternatively, you can specify some common colors by name. This table lists the named color options, the equivalent RGB triplets, and the hexadecimal color codes.

Color NameShort NameRGB TripletHexadecimal Color CodeAppearance
"red""r"[1 0 0]"#FF0000"

Sample of the color red

"green""g"[0 1 0]"#00FF00"

Sample of the color green

"blue""b"[0 0 1]"#0000FF"

Sample of the color blue

"cyan" "c"[0 1 1]"#00FFFF"

Sample of the color cyan

"magenta""m"[1 0 1]"#FF00FF"

Sample of the color magenta

"yellow""y"[1 1 0]"#FFFF00"

Sample of the color yellow

"black""k"[0 0 0]"#000000"

Sample of the color black

"white""w"[1 1 1]"#FFFFFF"

Sample of the color white

"none"Not applicableNot applicableNot applicableNo color

This table lists the default color palettes for plots in the light and dark themes.

PalettePalette Colors

"gem" — Light theme default

Before R2025a: Most plots use these colors by default.

Sample of the "gem" color palette

"glow" — Dark theme default

Sample of the "glow" color palette

You can get the RGB triplets and hexadecimal color codes for these palettes using the orderedcolors and rgb2hex functions. For example, get the RGB triplets for the "gem" palette and convert them to hexadecimal color codes.

RGB = orderedcolors("gem");
H = rgb2hex(RGB);

Before R2023b: Get the RGB triplets using RGB = get(groot,"FactoryAxesColorOrder").

Before R2024a: Get the hexadecimal color codes using H = compose("#%02X%02X%02X",round(RGB*255)).

Example: 'blue'

Example: [0 0 1]

Example: '#0000FF'

Text interpreter, specified as one of these values:

  • "tex" — Interpret characters using a subset of TeX markup.

  • "latex" — Interpret characters using LaTeX markup.

  • "none" — Display literal characters.

TeX Markup

By default, MATLAB supports a subset of TeX markup. Use TeX markup to add superscripts and subscripts, modify the font type and color, and include special characters in the text.

Modifiers remain in effect until the end of the text. Superscripts and subscripts are an exception because they modify only the next character or the characters within the curly braces. When you set the interpreter to "tex", the supported modifiers are as follows.

ModifierDescriptionExample
^{ }Superscript"text^{superscript}"
_{ }Subscript"text_{subscript}"
\bfBold font"\bf text"
\itItalic font"\it text"
\slOblique font (usually the same as italic font)"\sl text"
\rmNormal font"\rm text"
\fontname{specifier}Font name — Replace specifier with the name of a font family. You can use this in combination with other modifiers."\fontname{Courier} text"
\fontsize{specifier}Font size —Replace specifier with a numeric scalar value in point units."\fontsize{15} text"
\color{specifier}Font color — Replace specifier with one of these colors: red, green, yellow, magenta, blue, black, white, gray, darkGreen, orange, or lightBlue."\color{magenta} text"
\color[rgb]{specifier}Custom font color — Replace specifier with a three-element RGB triplet."\color[rgb]{0,0.5,0.5} text"

This table lists the supported special character sequences for the "tex" interpreter. Some of the symbols look slightly different than they do in MATLAB.

Character SequenceSymbolCharacter SequenceSymbolCharacter SequenceSymbol

\alpha

α

\upsilon

υ

\sim

~

\angle

\phi

ϕ

\leq

\ast

*

\chi

χ

\infty

\beta

β

\psi

ψ

\clubsuit

\gamma

γ

\omega

ω

\diamondsuit

\delta

δ

\Gamma

Γ

\heartsuit

\epsilon

ϵ

\Delta

Δ

\spadesuit

\zeta

ζ

\Theta

Θ

\leftrightarrow

\eta

η

\Lambda

Λ

\leftarrow

\theta

θ

\Xi

Ξ

\Leftarrow

\vartheta

ϑ

\Pi

Π

\uparrow

\iota

ι

\Sigma

Σ

\rightarrow

\kappa

κ

\Upsilon

ϒ

\Rightarrow

\lambda

λ

\Phi

Φ

\downarrow

\mu

µ

\Psi

Ψ

\circ

º

\nu

ν

\Omega

Ω

\pm

±

\xi

ξ

\forall

\geq

\pi

π

\exists

\propto

\rho

ρ

\ni

\partial

\sigma

σ

\cong

\bullet

\varsigma

ς

\approx

\div

÷

\tau

τ

\Re

\neq

\equiv

\oplus

\aleph

\Im

\cup

\wp

\otimes

\subseteq

\oslash

\cap

\in

\supseteq

\supset

\lceil

\subset

\int

\cdot

·

\o

ο

\rfloor

\neg

¬

\nabla

\lfloor

\times

x

\ldots

...

\perp

\surd

\prime

´

\wedge

\varpi

ϖ

\0

\rceil

\rangle

\mid

|

\vee

\langle

\copyright

©

LaTeX Markup

To use LaTeX markup, set the interpreter to "latex". For inline mode, surround the markup with single dollar signs ($). For display mode, surround the markup with double dollar signs ($$).

LaTeX ModeExampleResult
Inline

"$\int_1^{20} x^2 dx$"

Equation with LaTeX inline mode

Display

"$$\int_1^{20} x^2 dx$$"

Equation with LaTeX display mode

The displayed text uses the default LaTeX font style. The FontName, FontWeight, and FontAngle properties do not have an effect. To change the font style, use LaTeX markup.

The maximum size of the text that you can use with the LaTeX interpreter is 1200 characters. For multiline text, this reduces by about 10 characters per line.

MATLAB supports most standard LaTeX math mode commands. For more information, see Supported LaTeX Commands. For examples that use TeX and LaTeX, see Greek Letters and Special Characters in Chart Text.

Font

Font name, specified as a supported font name or "FixedWidth". To display and print text properly, you must choose a font that your system supports. The default font depends on your operating system and locale.

To use a fixed-width font that looks good in any locale, use "FixedWidth". The fixed-width font relies on the root FixedWidthFontName property. Setting the root FixedWidthFontName property causes an immediate update of the display to use the new font.

Font size, specified as a scalar value greater than 0 in point units. The default font size depends on the specific operating system and locale. One point equals 1/72 inch. To change the font units, use the FontUnits property.

Example: 12

Character thickness, specified as 'normal' or 'bold'.

MATLAB uses the FontWeight property to select a font from those available on your system. Not all fonts have a bold weight. Therefore, specifying a bold font weight can still result in the normal font weight.

Character slant, specified as "normal" or "italic".

Not all fonts have both font styles. Therefore, the italic font might look the same as the normal font.

Font size units, specified as one of the values in this table.

UnitsDescription
"points"Points. One point equals 1/72 inch.
"inches"Inches.
"centimeters"Centimeters.
"normalized" Interpret font size as a fraction of the parent container height, typically a figure. If you resize the container, the font size modifies accordingly. For example, if the FontSize is 0.1 in normalized units, then the text is 1/10 of the container height.
"pixels"

Pixels.

On Windows® and Macintosh systems, the size of a pixel is 1/96th of an inch. This size is independent of your system resolution.

On Linux® systems, the size of a pixel is determined by your system resolution.

If you set both the font size and the font units in one function call, you must set the FontUnits property first so that the axes correctly interprets the specified font size.

Text Box

Option to fit the box width and height to the text, specified as "on" or "off", or as numeric or logical 1 (true) or 0 (false). A value of "on" is equivalent to true, and "off" is equivalent to false. Thus, you can use the value of this property as a logical value. The value is stored as an on/off logical value of type matlab.lang.OnOffSwitchState.

  • "on" — Resize the text box to fit the text.

  • "off" — Wrap the text to fit the width of the text box. Wrapping can cause some of the text to extend below the text box.

If you resize a text box when in plot edit mode, or if you change the Position property, then the FitBoxToText property changes to "off".

Color of box outline, specified as a three-element RGB triplet, a hexadecimal color code, a color name, or a short name. The default value of [0 0 0] corresponds to black.

For a custom color, specify an RGB triplet or a hexadecimal color code.

  • An RGB triplet is a three-element row vector whose elements specify the intensities of the red, green, and blue components of the color. The intensities must be in the range [0,1], for example, [0.4 0.6 0.7].

  • A hexadecimal color code is a string scalar or character vector that starts with a hash symbol (#) followed by three or six hexadecimal digits, which can range from 0 to F. The values are not case sensitive. Therefore, the color codes "#FF8800", "#ff8800", "#F80", and "#f80" are equivalent.

Alternatively, you can specify some common colors by name. This table lists the named color options, the equivalent RGB triplets, and the hexadecimal color codes.

Color NameShort NameRGB TripletHexadecimal Color CodeAppearance
"red""r"[1 0 0]"#FF0000"

Sample of the color red

"green""g"[0 1 0]"#00FF00"

Sample of the color green

"blue""b"[0 0 1]"#0000FF"

Sample of the color blue

"cyan" "c"[0 1 1]"#00FFFF"

Sample of the color cyan

"magenta""m"[1 0 1]"#FF00FF"

Sample of the color magenta

"yellow""y"[1 1 0]"#FFFF00"

Sample of the color yellow

"black""k"[0 0 0]"#000000"

Sample of the color black

"white""w"[1 1 1]"#FFFFFF"

Sample of the color white

"none"Not applicableNot applicableNot applicableNo color

This table lists the default color palettes for plots in the light and dark themes.

PalettePalette Colors

"gem" — Light theme default

Before R2025a: Most plots use these colors by default.

Sample of the "gem" color palette

"glow" — Dark theme default

Sample of the "glow" color palette

You can get the RGB triplets and hexadecimal color codes for these palettes using the orderedcolors and rgb2hex functions. For example, get the RGB triplets for the "gem" palette and convert them to hexadecimal color codes.

RGB = orderedcolors("gem");
H = rgb2hex(RGB);

Before R2023b: Get the RGB triplets using RGB = get(groot,"FactoryAxesColorOrder").

Before R2024a: Get the hexadecimal color codes using H = compose("#%02X%02X%02X",round(RGB*255)).

Example: "blue"

Example: [0 0 1]

Example: "#0000FF"

Color of text box background, specified as an RGB triplet, a hexadecimal color code, a color name, or a short name.

For a custom color, specify an RGB triplet or a hexadecimal color code.

  • An RGB triplet is a three-element row vector whose elements specify the intensities of the red, green, and blue components of the color. The intensities must be in the range [0,1], for example, [0.4 0.6 0.7].

  • A hexadecimal color code is a string scalar or character vector that starts with a hash symbol (#) followed by three or six hexadecimal digits, which can range from 0 to F. The values are not case sensitive. Therefore, the color codes "#FF8800", "#ff8800", "#F80", and "#f80" are equivalent.

Alternatively, you can specify some common colors by name. This table lists the named color options, the equivalent RGB triplets, and the hexadecimal color codes.

Color NameShort NameRGB TripletHexadecimal Color CodeAppearance
"red""r"[1 0 0]"#FF0000"

Sample of the color red

"green""g"[0 1 0]"#00FF00"

Sample of the color green

"blue""b"[0 0 1]"#0000FF"

Sample of the color blue

"cyan" "c"[0 1 1]"#00FFFF"

Sample of the color cyan

"magenta""m"[1 0 1]"#FF00FF"

Sample of the color magenta

"yellow""y"[1 1 0]"#FFFF00"

Sample of the color yellow

"black""k"[0 0 0]"#000000"

Sample of the color black

"white""w"[1 1 1]"#FFFFFF"

Sample of the color white

"none"Not applicableNot applicableNot applicableNo color

This table lists the default color palettes for plots in the light and dark themes.

PalettePalette Colors

"gem" — Light theme default

Before R2025a: Most plots use these colors by default.

Sample of the "gem" color palette

"glow" — Dark theme default

Sample of the "glow" color palette

You can get the RGB triplets and hexadecimal color codes for these palettes using the orderedcolors and rgb2hex functions. For example, get the RGB triplets for the "gem" palette and convert them to hexadecimal color codes.

RGB = orderedcolors("gem");
H = rgb2hex(RGB);

Before R2023b: Get the RGB triplets using RGB = get(groot,"FactoryAxesColorOrder").

Before R2024a: Get the hexadecimal color codes using H = compose("#%02X%02X%02X",round(RGB*255)).

Example: "blue"

Example: [0 0 1]

Example: "#0000FF"

Transparency of the background color, specified as a scalar value between 0 and 1. If the value is 1, then the color is opaque. To add transparency, set the property to a value closer to 0, where 0 is completely transparent.

Line style of box outline, specified as one of the options listed in this table.

Line StyleDescriptionResulting Line
"-"Solid line

Sample of solid line

"--"Dashed line

Sample of dashed line

":"Dotted line

Sample of dotted line

"-."Dash-dotted line

Sample of dash-dotted line, with alternating dashes and dots

"none"No lineNo line

Width of box outline, specified as a scalar numeric value in point units. One point equals 1/72 inch.

Example: 1.5

The space around the text within the text box, specified as a scalar numeric value in pixel units.

Position

Size and location, specified as a four-element vector of the form [x_begin y_begin length height]. The first two elements specify the coordinates for the lower-left corner of the text box. The second two elements specify the length and height of the text box.

By default, the units are normalized to the figure. The lower-left corner of the figure maps to (0,0), and the upper-right corner maps to (1,1). To change the units, use the Units property.

Note

If the FitBoxToText property is set to "on" and you change the String property, then the Position property might not reflect the latest changes until the next time the screen refreshes. To ensure that the position value reflects the latest changes, call drawnow before querying the position when working in a script or function.

Example: [0.2 0.3 0.4 0.5]

Rotation angle in degrees, specified as a scalar numeric value. Rotation angle is absolute and not relative to previous rotations.

This table shows the resulting annotation rotation for the possible Rotation values.

Rotation ValueResulting Rotation
0Unrotated
Positive scalar valueRotated counterclockwise by the specified number of degrees
Negative scalar valueRotated clockwise by the specified number of degrees

The anchor point for rotation is the location specified by the first two elements of the Position property vector, indicated by the [x y] values.

Example: 45

Position units, specified as one of the values in this table.

UnitsDescription
"normalized" (default)Normalized with respect to the figure, uipanel, or uitab that contains the annotation. The lower-left corner of the container maps to (0,0) and the upper-right corner maps to (1,1).
"inches"Inches.
"centimeters"Centimeters.
"characters"

Based on the default system font character size.

  • Character width = width of letter x.

  • Character height = distance between the baselines of two lines of text.

"points"Points. One point equals 1/72 inch.
"pixels"

Pixels.

On Windows and Macintosh systems, the size of a pixel is 1/96th of an inch. This size is independent of your system resolution.

On Linux systems, the size of a pixel is determined by your system resolution.

All units are measured from the lower-left corner of the figure window.

This property affects the Position property. If you change the units, then it is good practice to return it to the default value after completing your computation to prevent affecting other functions that assume Units is set to the default value.

If you specify the Position and Units properties using name-value arguments when creating the object, then the order of specification matters. If you want to define the position with particular units, then you must set the Units property before the Position property.

Horizontal alignment of the text within the text box, specified as one of the values in this table.

ValueResult
"left"

Sample of left-aligned text

"center"

Sample of horizontally centered text

"right"

Sample of right-aligned text

Vertical alignment of the text within the text box, specified as one of the values in this table.

ValueResult
"top"

Sample of top-aligned text

"middle"

Sample of vertically centered text

"bottom"

Sample of bottom-aligned text

Note

The "cap" and "baseline" values are not recommended. Use the "top" and "bottom" values, respectively, instead.

Examples

collapse all

Create a text box annotation on a figure. Specify the position and size of the text box using the form [x_begin y_begin length height]. By default, the position and size units are normalized to the figure. So, the lower-left corner of the figure maps to (0,0) and the upper-right corner maps to (1,1).

x = linspace(0,2*pi);
y = sin(x);
plot(x,y)

dim = [0.27 0.35 0.08 0.07];
annotation("textbox",dim,String="sin(x)");

Figure contains an axes object. The axes object contains an object of type line.

Create multiple text box annotations on a figure.

x = linspace(-pi,pi);
y1 = sin(x);
plot(x,y1)
hold on
y2 = cos(x);
plot(x,y2)
hold off

dim1 = [0.45 0.40 0.09 0.10];
an1 = annotation("textbox",dim1,String="sin(x)");

dim2 = [0.64 0.40 0.09 0.10];
an2 = annotation("textbox",dim2,String="cos(x)");

Figure contains an axes object. The axes object contains 2 objects of type line.

Customize the text boxes by setting the box edge color, background color, and vertical and horizontal alignment.

an1.EdgeColor = "none";
an1.BackgroundColor = [0.79 0.90 0.96];
an1.VerticalAlignment = "middle";
an1.HorizontalAlignment = "center";

an2.EdgeColor = "none";
an2.BackgroundColor = [0.96 0.81 0.79];
an2.VerticalAlignment = "middle";
an2.HorizontalAlignment = "center";

Figure contains an axes object. The axes object contains 2 objects of type line.

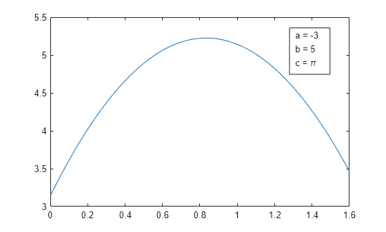
Create a text box annotation that contains multiple lines of text by specifying a string array.

x = linspace(0.0,1.6);
y = -3*x.^2 + 5*x + pi;
plot(x,y)

dim = [0.75 0.78 0.10 0.10];
annotation("textbox",dim,String=["a = -3" "b = 5" "c = \pi"]);

Figure contains an axes object. The axes object contains an object of type line.

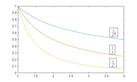
Create a text box annotation that uses LaTeX equations. To add inline equations using LaTeX, surround the text with single dollar signs ($). Then set the text interpreter to "latex".

x = linspace(1,4);
y1 = 1./(x.^0.5);
plot(x,y1)
hold on
y2 = 1./x;
plot(x,y2)
y3 = 1./(x.^2);
plot(x,y3)
hold off

dim1 = [0.80 0.55 0.06 0.11];
an1 = annotation("textbox",dim1,String="$\frac{1}{x^{1/2}}$");
an1.Interpreter = "latex";

Figure contains an axes object. The axes object contains 3 objects of type line.

On the same figure, create two more text box annotations that use LaTeX equations.

dim2 = [0.80 0.34 0.04 0.11];
an2 = annotation("textbox",dim2,String="$\frac{1}{x}$");
an2.Interpreter = "latex";

dim3 = [0.80 0.18 0.05 0.11];
an3 = annotation("textbox",dim3,String="$\frac{1}{x^2}$");
an3.Interpreter = "latex";

Figure contains an axes object. The axes object contains 3 objects of type line.

Version History

Introduced before R2006a