Estimating the Frequency Response of a Power Electronics Model


This article describes a six-step workflow for estimating the frequency response of an open-loop boost converter.

Estimating the Frequency Response of a Power Electronics Model

Yahav Morag
Yahav Morag on 13 Feb 2020

Very interesting! Thank you very much Tony. I have a few questions: What are the considerations on choosing "Linear analysis" tab or "Estimation" tab? I noticed that the latter takes a significantly longer time to finish. Can you please show how to implement a "Transfer Function block" or "frd block" inside an electrical circuit in Simscape electrical and SPS? How do we capture the conservation of power? in some cases, we need to do the opposite: suppose we have a response of a "black box" measured experimentally. It would be beneficial to integrate it in the circuit as a block without modeling the internal components.

Thank you again

Arkadiy Turevskiy
Arkadiy Turevskiy on 14 Feb 2020 (Edited on 14 Feb 2020)

Hi Yahav, good questions.

1. What are the considerations on choosing "Linear analysis" tab or "Estimation" tab? I noticed that the latter takes a significantly longer time to finish.

Linear Analysis tab is where you linearize Simulink model analytically. Many Simulink blocks have defined Jacobians. When you linearize the model, linearization tool combines Jacobians from individual blocks to create a state-space representation of model dynamics in the vicinity of chose operating point.

When a model has discontinuities such as IGBT and PWM, analytic linearization does not work. In that case you can use what we call "frequency response estimation", which is what the paper describes. This is the approach that works for obtaining an LTI model representing dynamics of a power electronics system.

As frequency response estimation works by running a time simulation of a model, it is always slower than analytic linearization.

2. Can you please show how to implement a "Transfer Function block" or "frd block" inside an electrical circuit in Simscape electrical and SPS?

I don't think we have an example that we can just point you to that shows how to do it. However, I would recommend trying the following: take the transfer function/state space model you identify and add sensors/actuators to interface it with a Simscape model.

Sensors would be Current Sensor and Voltage Sensor , and actuators (sources) would be blocks such as Controlled Current Source and Controlled Voltage Source.

The other approach you could try is authoring a custom Simscape block based on ODEs your identified transfer function represents. See a very simple example here .

Hope this helps.

Arkadiy

Yahav Morag
Yahav Morag on 14 Feb 2020

Thank you very much, Arkadiy for the detailed answer!

Antonino Riccobono
Antonino Riccobono on 17 Feb 2020

Dear Yahav, I'd like to add some details on your second question to show you how we performed the validation task in the article.

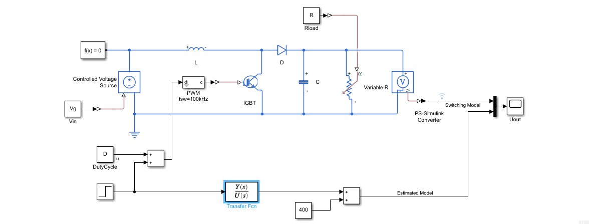
The result of step 4 "Compute the non-parametric frequency response" is the frd object "estsys1". After moving it to the MATLAB Workspace, we extract the parametric estimation by running in the Command Window the following command: sysA = tfest(estsys1,2);

Then, we could pass numerator and denominator of this estimated transfer function to a Simulink Transfer Function block. To do that, first run the following command: [num, den] = tfdata(sysA, 'v'); then, implement the simulation as in figure. There are two things to have in mind when setting up this type of validation in Simulink: 1) the input perturbation must be small, and 2) you need to add the steady-state operating point quantity of interest to the output of the Transfer Function block. In fact, this validation is valid in steady-state operation only. To have the initial transient validated as well, you may need to try to interface that bock with sensors/actuators as Arkadiy recommanded.

Hope this helps, Antonino

Yahav Morag
Yahav Morag on 17 Feb 2020

Thank you very much Antonino, for adding this detailed and helpful description. I will try to implement what you and Arkadiy advised.

Tony Lennon
Tony Lennon on 13 Feb 2020 (Edited on 14 Feb 2020)

Thank you for you interest. I made the article's authors aware of your questions. I am hoping to get an answer back to you by tomorrow. Others may have the same questions. Tony