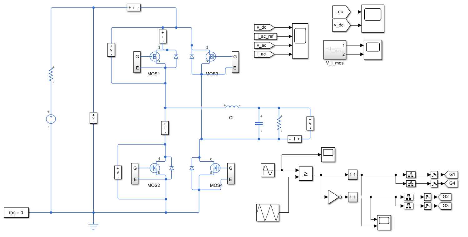
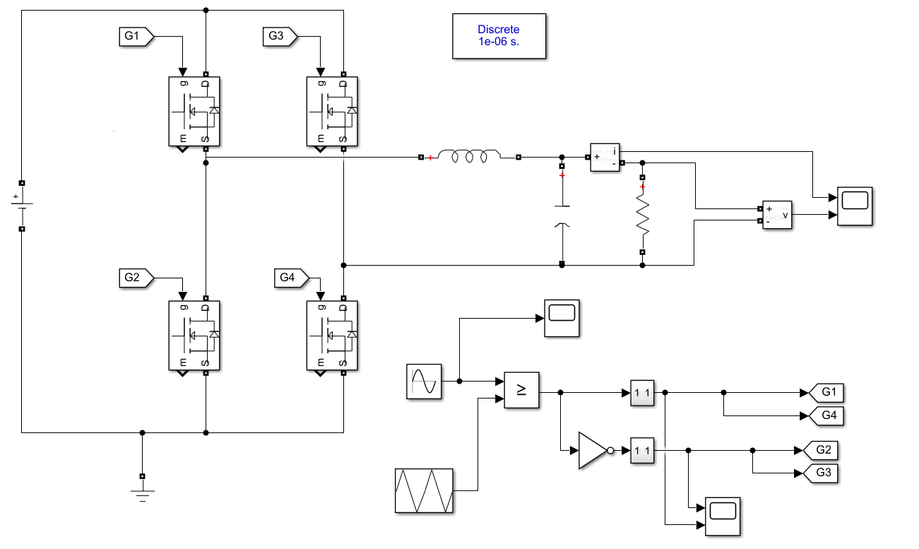
No current flowing at the output of Inverter, Simscape Electrical (blue connection)


I am trying to simulate a single phase H-bridge inverter connected to a load in Simulink using Simscape Electrical (blue wire). The simulation does not work. I tested the same circuit (with black wire). And everything works fine. I looked hard, I can't see any reason. Does anyone know why or have any examples?
You can find the simulation files in the attachment.
My goal with this is to start with a basic inverter scheme before testing multilevel converters. I had started with that but I had problems from the beginning...
Thanks in advance