gpsL5Codes
Description
[
generates an in-phase L5 code, i5code,q5code] = gpsL5Codes(prnid)i5code, and quadrature-phase L5 code,
q5code, for the satellite pseudo-random noise (PRN) indices specified
in PRNIprnid. The function generates the ranging codes as specified in
the modernized Global Positioning System (GPS) L5 standard IS-GPS-705.
Examples
Input Arguments
Output Arguments
Algorithms
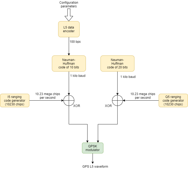
GPS L5 is a modernized civil navigation signal transmitted on the L5 band at 1176.45 MHz. You can generate an L5 waveform by following these steps.
Generate GPS L5 CNAV data, as defined in IS-GPS-705 standard.
Generate the ranging code for in-phase (I5-code) and quadrature-phase (Q5-code) components separately, as described in the standard.
Both I5 and Q5-code are at 10.23MHz chip rate and repeat after every 10230 chips. Hence, each code block is of 1 millisecond duration.
The GPS L5 data is at 100 bits per second. XOR each data bit with 10 Newman Huffman code bits for I-branch. This makes the output after this XOR operation to be at 1 kilo baud, meaning every bit will be of 1 millisecond duration, which is equal to one code block of spreading code.
XOR the 1 millisecond bit from the output of step 3 with I5-code block. Map bit 0 to +1/sqrt(2) and bit 1 to -1/sqrt(2) to get the in-phase branch signal component of the final waveform.
Generate 20 bits of Newman Huffman code for Q-branch which is at 1 kilo baud.
XOR each Q5-code block with the Newman Huffman code. Map bit 0 to +1/sqrt(2) and bit 1 to -1/sqrt(2) to get the quadrature-phase branch signal component of the final waveform.
The final IQ waveform formed is the baseband GPS L5 waveform.

Alternatively, use gpsWaveformGenerator object to directly create a GPS L5 waveform.
References
[1] IS-GPS-705, Rev:J. "NAVSTAR GPS Space Segment/User segment L5 Interfaces." Aug 22, 2022.
Extended Capabilities
Version History
Introduced in R2024b