Simulink Design Optimization
Analyze model sensitivity and tune model parameters
Have questions? Contact Sales.
Have questions? Contact Sales.
Simulink Design Optimization provides functions, interactive tools, and blocks for analyzing and tuning model parameters. You can determine the model’s sensitivity, fit the model to test data, and tune it to meet requirements. Using techniques like Monte Carlo simulation and Design of Experiments, you can explore your design space and calculate parameter influence on model behavior.
Simulink Design Optimization helps you increase model accuracy. You can preprocess test data, automatically estimate model parameters such as friction and aerodynamic coefficients, and validate the estimation results.
To improve system design characteristics such as response time, bandwidth, and energy consumption, you can jointly optimize physical plant parameters and algorithmic or controller gains. These parameters can be tuned to meet time-domain and frequency-domain requirements, such as overshoot and phase margin, and custom requirements.
Use built-in apps to interactively set up and solve design optimization problems in Simulink, including specification of design requirements, decision variables, and optimization options. Generate MATLAB code from within the apps for deployment or additional customizations.
Build accurate plant models by automatically estimating the parameters and states of your Simulink model from test data, either interactively with the Parameter Estimator app or command-line functions.
Automatically optimize model parameters to satisfy time-domain and frequency-domain design requirements using the Response Optimizer app or command-line functions.
Identify which parameters have the greatest impact on your model's behavior using the Sensitivity Analyzer app. Select better initial conditions for parameter estimation and design optimization. Analyze your model's design space using Monte Carlo simulations to check the robustness of your design.
Jointly optimize physical plant parameters and algorithmic or controller gains to improve system design characteristics such as response time, bandwidth, and energy consumption.
Automatically update the parameters of a deployed digital twin model to match the current asset condition. Deploy the parameter estimation workflow using Simulink Compiler.
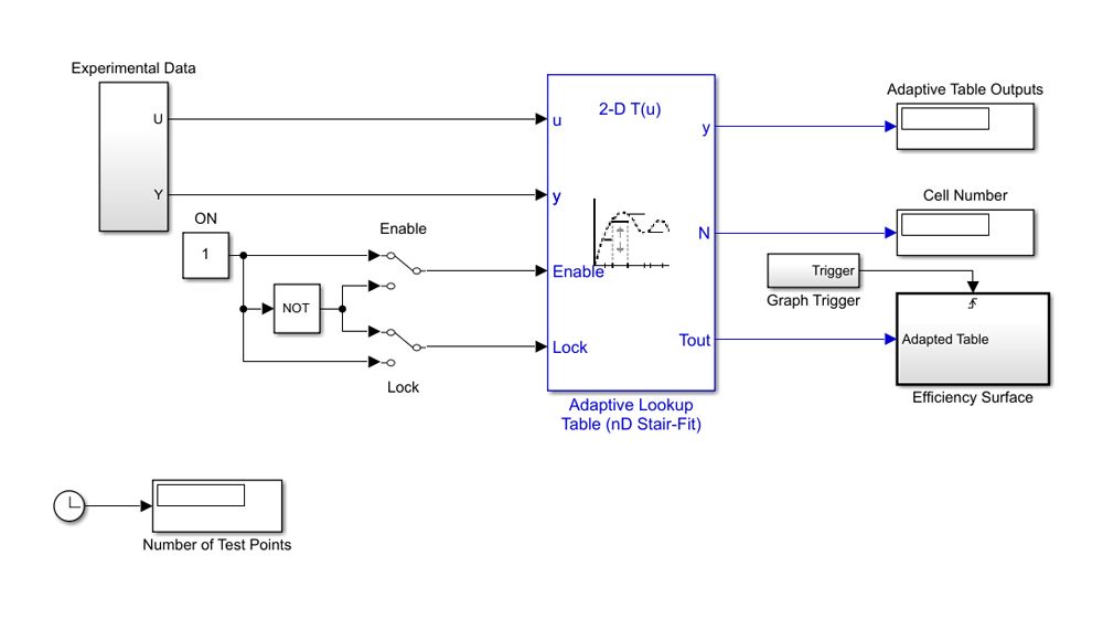
Tune lookup tables for applications such as battery characterization or gain-scheduled controllers. Impose constraints such as monotonicity and smoothness on the lookup table values. Use adaptive lookup tables for solving calibration problems.
Speed up parameter estimation, response optimization, and sensitivity analysis by running multiple simulations of a model in parallel using Parallel Computing Toolbox. Speed up design optimization tasks using the fast restart feature and the accelerator simulation mode of Simulink.
Solve a variety of optimization problems including mixed-integer, derivative-based and derivative-free using a selection of available solvers such as surrogate, fmincon, and pattern search from Optimization Toolbox and Global Optimization Toolbox.